金鑫宇電源(深圳)有限責任公司
電話:0755-28889315
傳真:0755-28889316
業務經理:18688922986
技術支援:13632860590
郵箱:huwuzai@126.com
地址:深圳市龍崗區同樂社區園新路38號
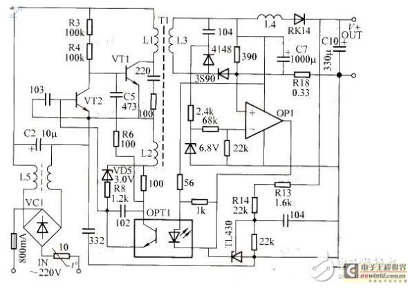
此開關電源充電器,供電電壓源為110V,可方便地改為90~250V而繼續工作;輸出電壓5V,可改動為輸出5~12V,特別適合無繩電話或手機的3.6V(或4~9V)電池作快速充電只用。

電路工作原理:由圖可知,VC1、L5以及C2等組成市電輸人整流濾波電路,C2兩端產生約300V的直流高壓。VT1、VT2、L1、L2等組成自激式振蕩電路,R3、R4提供啟動偏置電流,使VT1加電時即導通。當主回路L1中有電流流過時,L2上產生感應電動勢,當其峰值超過3V時,VD5被擊穿,通過R8向VT2提供偏流,使VT2飽和導通,VT1因偏置電壓被短路而關斷。當L1中電流關斷時,L2感應電動勢的極性反相,經VD5、R8加反向偏壓于VT2基極,VT2轉變為截止狀態,VT1經R3、R4提供的偏置電流重新導通。如此循環往復,形成間歇自激振蕩。C5、R6用以改善振蕩波形,光電耦合器OPT1用以調控振蕩器脈沖寬度。
L3、L4、C7等組成整流輸出電路,二極管3S90用于半波整流,RK14用于充電隔離,R18作為輸出電流采樣電阻。當輸出電流超載(大于0.8A)或短路時,R18上產生較大壓降,使OP1輸出電位急劇降低,光電耦合器控制振蕩脈沖變窄,由L1耦合到L3的平均能量也大幅度降低。即使輸出短路,輸出電流也僅有十幾毫安,從而避免了輸出端超載甚至短路對開關電源自身造成的威脅。穩壓部分由TL431等周邊電路組成,電壓采樣點取自被充電電池兩端,按圖中R13+R14參數值,空載輸出電壓為5.25V。對于3.6V可充電池的最大充電電流為0.95A,適合對2A·h以上的鎳鎘或鋰電池直接充電。若用它對0.7~1A·h的鎳鎘或鋰電池充電時,充電回路內可串接一只電阻為 1.5~2.5Ω、功率0.5W的限流電阻,使充電電流被限制在0.3~0.4A。
推薦資訊
- 2017-10-18XVE-金鑫宇電源專業生產充電器|電源適配器
- 2025-12-25【重磅預告】CES 2026,我們帶著 1500W 全場
- 2024-05-13金鑫宇電源參加第32屆中國國際自行車展覽會
- 2018-06-07金鑫宇電源亮相2018廣州國際照明展覽會(光
- 2018-05-162018中國(上海)國際自行車展覽會
- 2018-04-19號外:居然是它!金鑫宇滑板車充電器
- 2018-03-15金鑫宇充電器,手機充電速度快不快?
- 2018-03-12XVE免費拿樣!42V1.5A扭扭車平衡車鋰電池充電
- 2017-11-28金鑫宇電源新款X-1902充電器
- 2017-11-28金鑫宇電源:X-248W帶PFC充電器
